Sim, admito: ao longo da minha vida, algumas vezes, confundi persistência e teimosia. É bem possível que este erro tenha me custado prejuízos relevantes em minha carreira, atrasando progressões que poderiam ter sido muito mais rápidas. Entender essa diferença é um passo fundamental para o desenvolvimento pessoal e profissional.
Em uma sociedade que valoriza resultados imediatos, a persistência é uma virtude cada vez mais rara. Muitos desistem na primeira falha, enquanto outros, paralisados pelo medo de fracassar, sequer tentam. Mas como saber se você está sendo persistente ou apenas teimoso?
O Que é Persistência de Verdade?
A verdadeira persistência está ligada à busca por um objetivo. Uma pessoa persistente mantém o foco no resultado final, mas possui a inteligência e a flexibilidade para ajustar a rota e os métodos sempre que percebe que a abordagem atual não está funcionando. Ela aprende com os erros e continua avançando.
Os Sinais da Teimosia: A Persistência Disfarçada
Existe um comportamento negativo que muitas vezes se disfarça de persistência: a teimosia. Ela é o apego cego a um método, mesmo quando as evidências mostram que ele não leva a lugar nenhum. A diferença entre persistência e teimosia está exatamente aqui.
Como adepto da autorresponsabilidade, sei que a culpa por essa confusão é nossa. Para combatê-la, precisamos entender suas fontes.
As Raízes Internas da Teimosia
- Vaidade e Orgulho: A necessidade de provar que estávamos certos, transformando a busca por um resultado em uma batalha de ego.
- Medo da Percepção Alheia: O receio de que mudar de estratégia seja visto como um fracasso ou um sinal de fraqueza.
A Teimosia Alimentada por Fontes Externas
- Pressão Social: Comentários como “Vai abandonar o barco?” ou “Vai desistir tão fácil?” podem nos manter presos a um caminho ruim por medo do julgamento.
Independente da fonte, o resultado da teimosia no trabalho e na vida é o mesmo: estagnação.
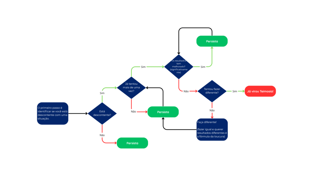
Como Saber a Hora de Mudar de Estratégia? (Método Prático)
Depois de passar por isso, defini um método prático para sair da dúvida. O fluxograma abaixo serve como um guia para ajudar a decidir se você deve persistir ou se está na hora de mudar de estratégia.

Perguntas Frequentes sobre Persistência e Teimosia
1. Qual a diferença entre persistência e resiliência? Resiliência é a capacidade de se recuperar de uma adversidade e voltar ao seu estado normal. Persistência é a ação contínua em direção a um objetivo, mesmo após essa adversidade. A resiliência te ajuda a levantar; a persistência te faz continuar caminhando.
2. Como a teimosia pode afetar um líder? Um líder teimoso pode levar toda uma equipe ao esgotamento, insistindo em estratégias falhas, ignorando feedbacks e criando uma cultura tóxica que não se adapta às mudanças do mercado.
Conclusão: Seja Persistente, Não Teimoso
Entender a diferença entre persistência e teimosia é libertador. Todos temos nossos momentos de teimosia, mas a chave é reconhecê-los antes que atrapalhem nossa prosperidade. Abrace a flexibilidade, aprenda com seus erros e lembre-se: mudar de estratégia não é desistir do objetivo.
Seja o dono da sua rota. Seja persistente!

